陇南师范高等专科学校电子商务学院众创空间实训室及学院教具购置项目,以竞争性磋商的方式进行招标,欢迎符合本项目资格要求的企业前来参加投标。
一、采购项目概况:
1、招标编号:LSZG2020-013
2、项目名称:电子商务学院众创空间实训室及学院教具购置项目
3、招标预算:34.6118万元
4、项目概况:电子商务学院众创空间实训室、初等教育学院教具等设备
5、项目实施地点:陇南师范高等专科学校
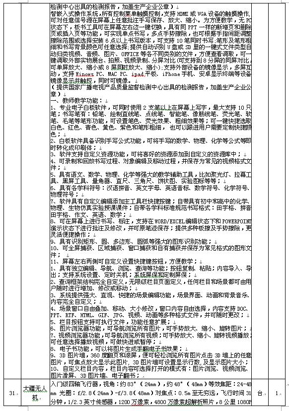
二、招标内容:









'
三、投标单位资格要求:
1、满足《中华人民共和国政府采购法》第二十二条规定;
2、营业执照、税务登记证、组织机构代码证或具有统一社会信用代码的营业执照;
3、法定代表人证明书或法定代表人授权书;
4、供应商须为未被列入“信用中国”网站(www.creditchina.gov.cn)记录失信被执行人或重大税收违法案件当事人名单或政府采购严重违法失信行为”记录名单;不处于中国政府采购网(www.ccgp.gov.cn)政府采购严重违法失信行为信息记录”中的禁止参加政府采购活动期间的方可参加本项目的投标。
5、以上证书开标现场查看原件,未带原件者,按照废标处理。
6、本项目不接受联合体投标(提供非联合体投标声明函原件,格式自拟)。
四、报名及招标文件获取时间、地点
1、现场报名(不接受网上报名),投标保证金6000.00元。
2、招标文件获取时间:2020年8月4日至2020年8月6日,每天上午9:00至11:30,下午15:00至17:30
3、地点:陇南师范高等专科学校图书馆801室免费获得
五、递交投标文件截止时间
投标文件于2020年8月10日上午10:00之前递交到办公楼四楼会议室,对迟于开标时间递交的响应文件将不予接受。
六、开标时间和地点:2020年8月10日上午10:00陇南师专办公楼四楼会议室。
七、公示期限:3天。
八、联系人姓名及电话:
采购人:陇南师范高等专科学校
联系人:柳建平 联系电话:18993930080
地址:成县城关镇陇南路34号
陇南师范高等专科学校招标领导小组
2020年8月3日